最新情報
速報(JS-Weekly)
第6回正副会長・委員長会議(拡大)を開催
#第6回正副会長・委員長会議
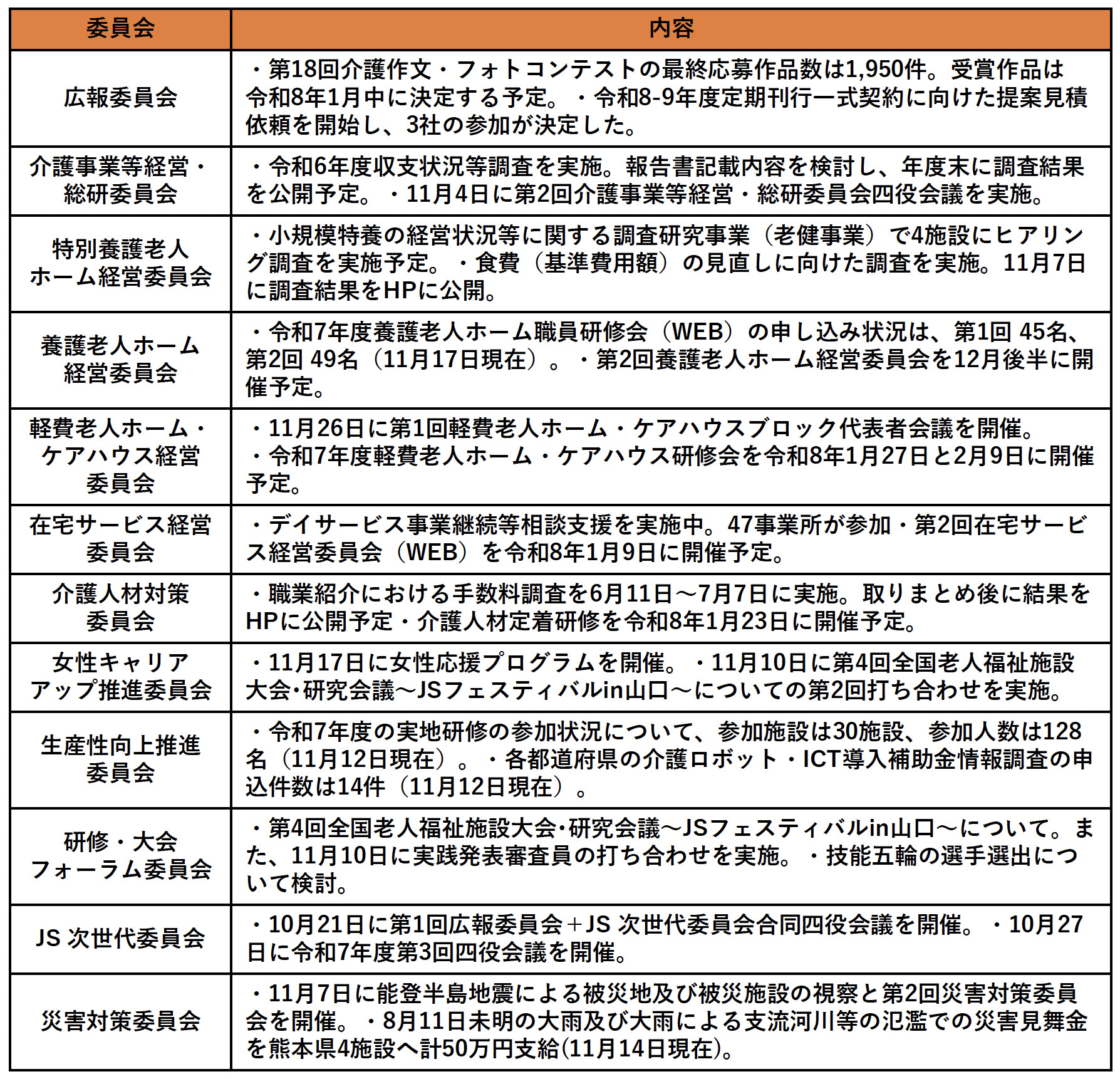
全国老施協は11月19日、第6回正副会長・委員長会議を開催した。「情報セキュリティの脅威とその対策ー情報セキュリティ10大脅威2025ー」と題する講演と、各委員会の活動報告が行われた。報告の概要は以下の通り。

#第6回正副会長・委員長会議
全国老施協は11月19日、第6回正副会長・委員長会議を開催した。「情報セキュリティの脅威とその対策ー情報セキュリティ10大脅威2025ー」と題する講演と、各委員会の活動報告が行われた。報告の概要は以下の通り。
